Compartir
Compartir:
Compartir en WhatsApp
Compartir en X (Twitter)
Compartir en Facebook
Copiar enlace
Mapa conceptual
por Martha Zambrano
•
1 episodios
recorrido-de-la-p-gina
Escuchar Último
Compartir:
Compartir en WhatsApp
Compartir en X (Twitter)
Compartir en Facebook
Copiar enlace
Todos los Episodios
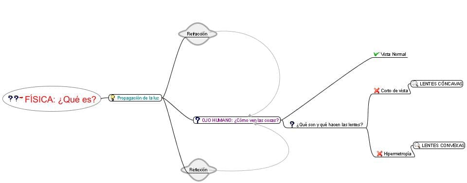
El ojo humano
27 de febrero de 2010
Reproducir
Toggle menu
Poderato
Explorar
Categorías
Top 50
Crear podcast
Ir al Buscador
Comenzar gratis